RF 参考设计 凭借成熟可靠的 RF 参考设计节省时间、降低风险和缩短产品上市时间 考察 RF 设计中心资源
点击下载
20 GHz至37.5 GHz,RF自动增益控制(AGC)电路
优势和特点
-
20GHz至37.5GHz RF自动增益控制
-
宽输入幅度范围
-
低相位噪声
领域和技术
-
通信
-
仪器仪表和测量
-
工业自动化技术 (IAT)
-
可编程逻辑控制器 (PLC) 和分布式控制系统 (DCS)
-
现场仪器仪表
-
航空航天和防务
免校准回损测量系统
领域和技术
-
通信
-
仪器仪表和测量
-
医疗健康
-
工业自动化技术 (IAT)
-
可编程逻辑控制器 (PLC) 和分布式控制系统 (DCS)
-
航空航天和防务
Battery or USB Powered 9 kHz to 6 GHz RMS Power Measurement System
优势和特点
-
RMS Power Measurement: 9kHz to 6GHz
-
45dB input power range: −30dBm to +15dBm
-
USB powered
领域和技术
-
通信
-
仪器仪表和测量
-
医疗健康
-
工业自动化技术 (IAT)
-
可编程逻辑控制器 (PLC) 和分布式控制系统 (DCS)
-
航空航天和防务
检波范围为95 dB的真RMS RF检波器
优势和特点
-
测量高达800MHz的真RMS功率
-
检波范围为95dB
-
单电源
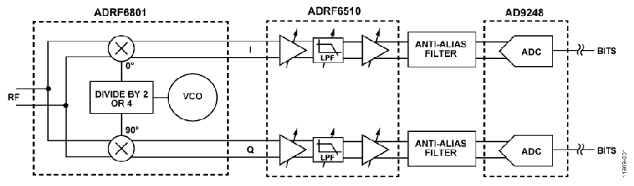
基于IQ解调器,具有中频和基带可变增益以及可编程基带滤波功能的中频至基带接收机
优势和特点
-
中频至基带直接转换
-
动态带宽调整
-
LO输入频率范围为750MHz至1150MHz
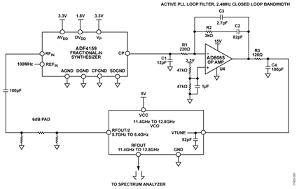
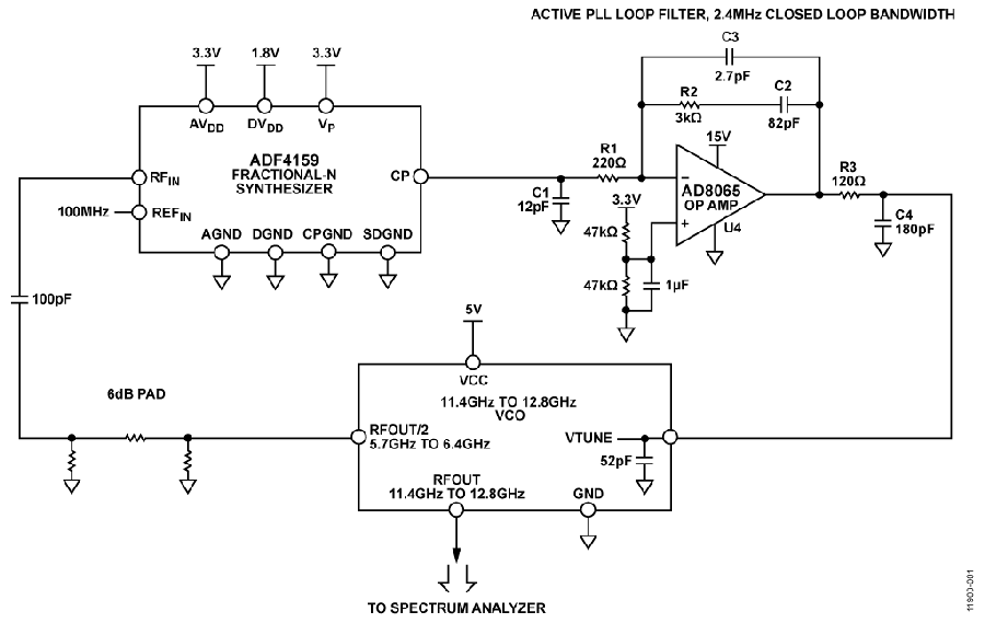
RF至13 GHz超快速建立PLL
优势和特点
-
13 GHz RF PLL输出
-
200 MHz跳频相位建立时间短于5 μs
领域和技术
-
仪器仪表和测量
-
工业自动化技术 (IAT)
-
汽车
-
航空航天和防务
将集成VCO和外部PLL电路的频率合成器杂散输出降至最低
可与正交解调器实现简单接口的宽带LO PLL频率合成器
优势和特点
-
50MHz至6GHz正交解调器
-
宽带PLL LO合成器
-
简单接口
-
LO滤波
I/Q调制器ADL5375与双通道、1.2 GSPS高速DAC AD9122实现接口
优势和特点
-
高速DAC至IQ调制器的接口
-
要求零IF频率
-
双通道DAC提供电平转换的常用偏置功能